sales@en.utc-international.com
021 6025 6566
中文
  • 中文
  • English
标题
标题
新闻详情
首页 丨 新闻中心 丨 新闻动态 丨 中硕市场报告_Feb 2026

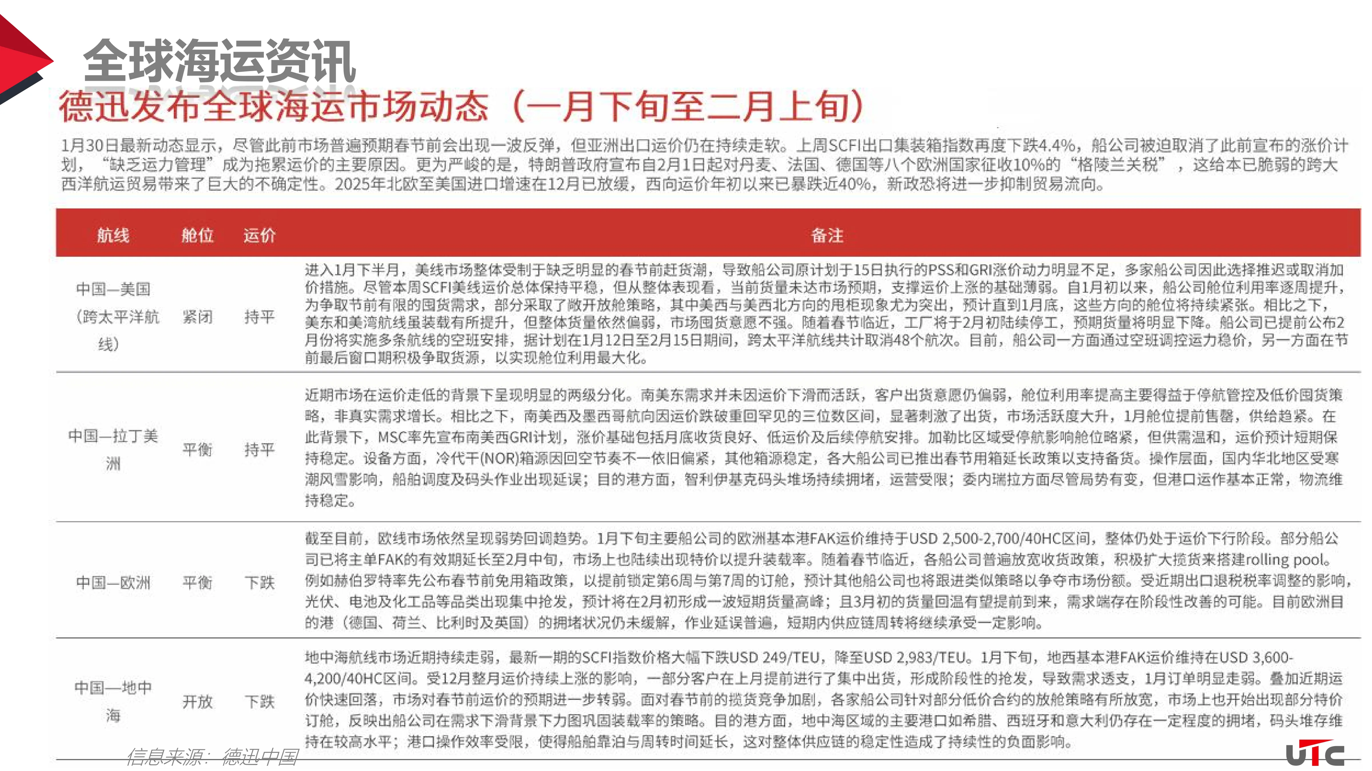
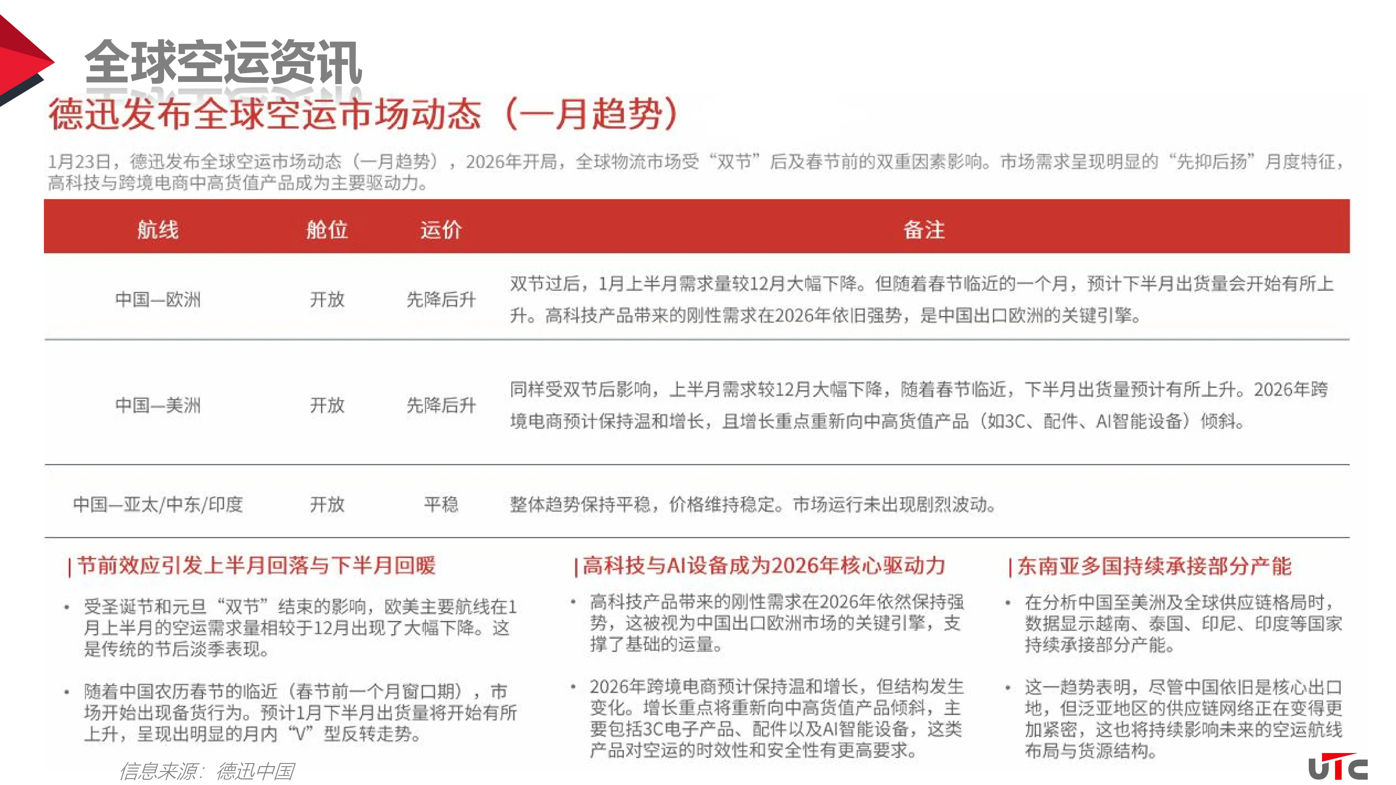
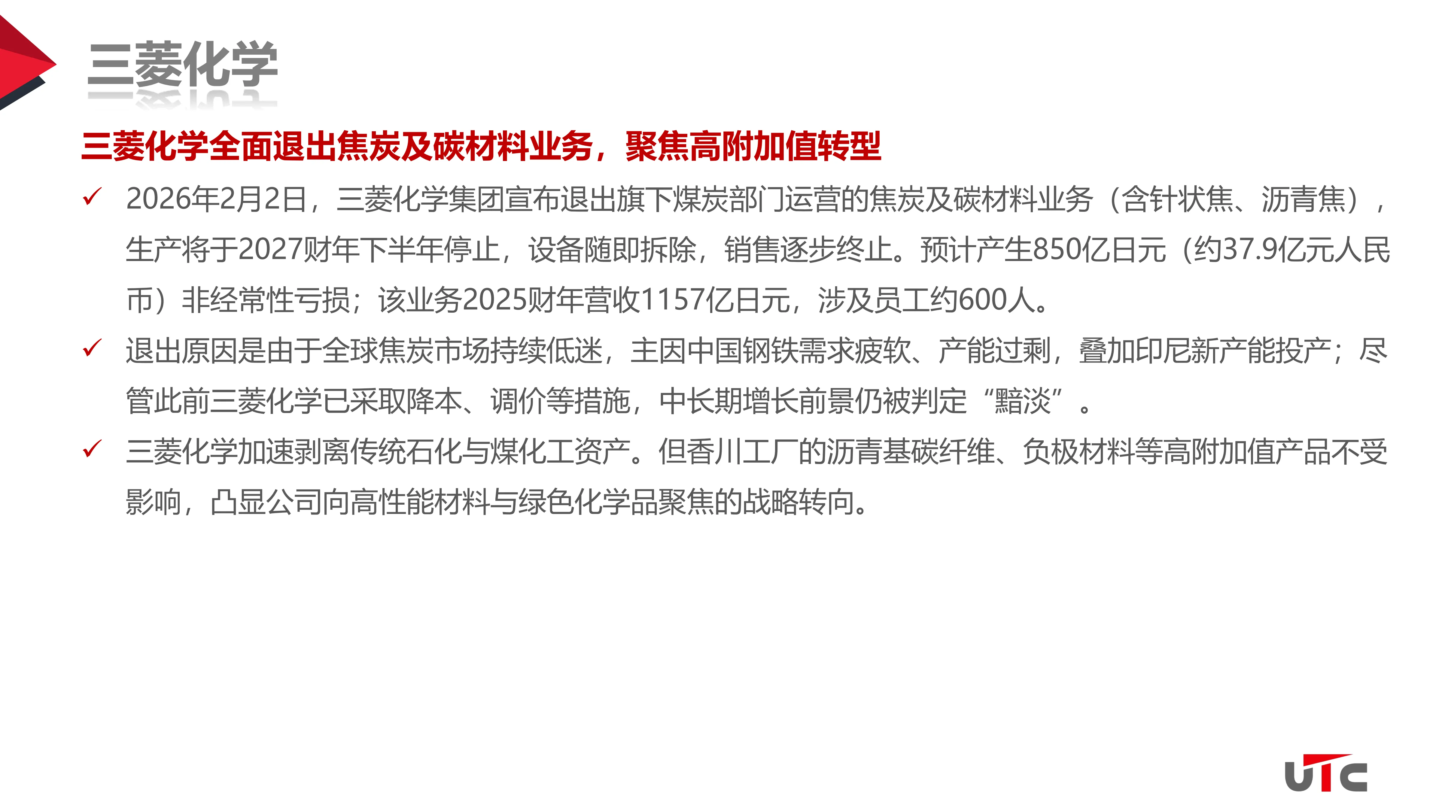
中硕市场报告_Feb 2026

发布时间:2026-02-14

标题
标题

上一页: 马年安全贺卡,与家人共许的承诺
下一页: 中硕2026春节放假通知及值班安排
标题
标题

导航
首页
关于中硕
核心业务
项目案例
新闻中心
联系中硕

核心业务
全球货代及供应链业务
全国化学品公路运输业务
化学品仓储业务
化学品分销交付平台:易化平

项目案例
项目案例
电商供应链业务
DSV数字化单证中心
QEHS质量安全管理体系
社会责任

  • 电话 Created with Sketch.

    电话

    021 6025 6566

  • 邮箱1 Created with Sketch.

    邮箱

    sales@en.utc-international.com

  • 返回顶部2 Created with Sketch.

    back to top

联系方式
地址:中国上海市杨浦区平凉路2241号智慧坊6号楼
电话:021 6025 6566
微信公众号:中硕国际
BOSS直聘:中硕供应链
邮箱: sales@en.utc-international.com

版权所有  © 2025 上海中硕国际物流有限公司  沪ICP备18037732号-2

隐私政策
条款和条件